1、①要通过过街设施横过道路,优先选择人行天桥或地下通道;②不要因为“从众心理”、过度自信或着急上课等理由横穿马路,2、怎样做好安全防护措施1 上班途中:正确佩戴口罩,尽量不乘坐公共交通工具,建议步行、骑行或乘坐私家车上班,如必须乘坐公共交通工具时,务必全程佩戴口罩,途中尽量避免用手触摸车上物品,3、做好个人安全防护措施3 外出时应随身备好口罩、消毒湿纸巾或免洗手消毒液,在上下班( 学) 途中尽量采用步行、骑行、驾乘私家车等方式,乘坐公共交通工具时应做好个人防护。

1、①要通过过街设施横过道路,优先选择人行天桥或地下通道;②不要因为“从众心理”、过度自信或着急上课等理由横穿马路。
2、怎样做好安全防护措施1 上班途中:正确佩戴口罩。尽量不乘坐公共交通工具,建议步行、骑行或乘坐私家车上班。如必须乘坐公共交通工具时,务必全程佩戴口罩,途中尽量避免用手触摸车上物品。
3、做好个人安全防护措施3 外出时应随身备好口罩、消毒湿纸巾或免洗手消毒液,在上下班( 学) 途中尽量采用步行、骑行、驾乘私家车等方式,乘坐公共交通工具时应做好个人防护。
1、保持安全距离:在行驶过程中,要保持与前车的适当距离,以防前方车辆突然刹车或变换车道。 注意盲点:在变道或超车之前,一定要确保没有车辆在盲点中,否则可能导致交通事故。
2、在划分机动车道和非机动车道的道路上,机动车在机动车道行驶,轻便摩托车在机动车道内靠右边行驶,非机动车、残疾人专用车在非机动车道行驶。在没有划分中心线和机动车道与非机动车道的道路上,机动车在中间行驶,非机动车靠右边行驶。
3、尽量避免乘坐卡车、拖拉机;必须乘坐时,千万不要站立在后车厢里或坐在车厢板上。 不要在机动车道上招拨出租汽车。 交通安全 是指人们在道路上进行活动、玩耍中,按照交通法规的规定,安全地行车、走路、避免发生人身伤亡或财物损失。
员工交通安全注意事项一: ①应行走在人行道内,没有人行道的要靠右边行走。②通过路口或横过马路时,按照交通信号灯指示或听从交通民警的指挥通行。
严格按照交通信号灯行驶,禁止闯红灯,遇到交通路口减速慢行。非机动车请按规定道路行驶,禁止在机动车道上行驶。确保车辆各个部件及制动措施正常使用,出现故障的及时维修。参照交通安全法条例,非机动车严禁带人。
行人须在人行道内行走,没有人行道要靠路边行走。行人不准在车行道上追逐、猛跑,不准在车辆临近时突然猛拐横穿。不准在道路上扒车、追车,不准强行拦车或抛物击车。
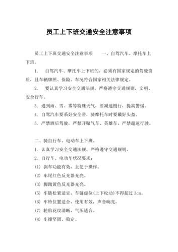
员工上下班交通安全培训内容有自驾汽车、摩托车上下班、骑自行车、电动车上下班。自驾汽车、摩托车上下班。自驾汽车、摩托车上下班的,必须有国家规定的驾驶资质,且车辆牌照、保险、车况符合国家相关法律规定。
1、驾车机动车上下班职工,道路行驶前,应当对汽车、摩托车、电动车及 其它车辆的安全技术性能进行认真检查,不得驾驶安全设施不全等具有安全隐患 的汽车、摩托车等车辆,否则造成的后果,责任自负。
2、饮酒、服用国家管制的精神药品或者麻醉药品,或者患有妨碍安全驾驶机动车的疾病,或者过度疲劳影响安全驾驶的,不得驾驶;严禁开赌气车、英雄车,严禁超速行驶。 遇到雨、雪、雾等特殊天气,要减速慢行,提高警惕。
3、上学、放学路上安全隐患:1.不走人行横道,不靠路右边走。2.随意横穿马路、横跨护栏;不注意道路和车辆信号,不服从交通管理。3.在车行道、桥梁、隧道上追逐、玩耍、打闹;穿越、攀登、跨越道路隔离栏。
4、严格按照交通信号灯行驶,禁止闯红灯,遇到交通路口减速慢行。非机动车请按规定道路行驶,禁止在机动车道上行驶。确保车辆各个部件及制动措施正常使用,出现故障的及时维修。
5、遵守交通规则:煤矿工人上下班途中需要遵守交通规则,包括佩戴安全帽、穿工作服、不酒后驾驶、不超速行驶等。注意安全意识:煤矿工人需要时刻保持安全意识,注意观察周围环境,避免在上下班途中发生意外事故。
6、(1)掌握好自己的安全圈 (2)辨别车辆四周相关和不相关的物体重点注意潜在的危险隐患并采取相应措施;(3)改变车辆位置以增大视野,避开视野障碍(深色膜、腰线高)。
上一篇:什么地方驾驶证好考?
下一篇:漯河2023年限号么?