外出旅行,在酒店宾馆洗随身内衣裤,用自己的盆会安心很多,强烈推荐这个便携式折叠盆推荐给大家~作为一名爱泡脚的90后,这个神器可以让我在出差酒店中也可以享受泡脚养生的乐趣,出差需要准备的东西有衣物、便捷洗漱用品、身份证、充电宝、笔记本电脑等,衣物 出差需要准备衣物,包括内衣、外衣、袜子和睡衣等,最好查一下所到地的天气预报,根据天气情况带上适用的衣服,钥匙:钥匙是出门必带的,如果忘记带钥影,就进不了家门,后果可想而知,行李箱或商务包:如果你是长时间在外地出差,可以带一个登机箱或者是行李箱,方便你携带更多所需物品,出差携带的必需品有手机、身份证、钱

外出旅行,在酒店宾馆洗随身内衣裤,用自己的盆会安心很多,强烈推荐这个便携式折叠盆推荐给大家~作为一名爱泡脚的90后,这个神器可以让我在出差酒店中也可以享受泡脚养生的乐趣。
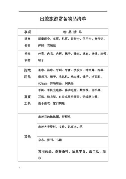
出差需要准备的东西有衣物、便捷洗漱用品、身份证、充电宝、笔记本电脑等。衣物 出差需要准备衣物,包括内衣、外衣、袜子和睡衣等。最好查一下所到地的天气预报,根据天气情况带上适用的衣服。
钥匙:钥匙是出门必带的,如果忘记带钥影,就进不了家门,后果可想而知。行李箱或商务包:如果你是长时间在外地出差,可以带一个登机箱或者是行李箱,方便你携带更多所需物品。
出差携带的必需品有手机、身份证、钱包、笔记本电脑、换洗衣物等。手机 随着信息时代的发展,手机已经成为一种必不可少的移动通讯工具。
1、化妆品(试用装或旅行装比较方便)、洗漱用品(现买也行)、杯子、伞(根据天气)、吹风机(有的宾馆有)、餐巾纸、身份证、现金、手机充电器等。出差释义:工作人员临时被派遣外出办理公事。
2、一张借记卡(出国的话用带银联标志的)、一张信用卡、现金若干、身份证、护照、机票、通讯录等。对于女士而言:面部:面膜(防晒或者补水的,视目的地地点而定)、洗面奶、面霜、化妆盒等。身体:沐浴露、洗发水、眼镜。
3、出差、短途旅行在现代生活中越来越频繁,收拾行李总是让人感到烦恼。
4、今天我们就来说说出差必带的几样东西以及出国出差报销的问题。出国出差需要准备什么现在出国旅行或是工作的人越来越多。是否会为丢三落四而烦恼呢。这里整理了行李清单,出国再也不怕丢。
5、如果你习惯用宾馆的用物,也可以从宾馆带回一些一次性牙刷和牙膏,供下次出差途中使用。毕竟,谁都不愿意带湿漉漉的牙刷。
德国蓝宝Blapunkt智能充气按摩颈枕这款出差神器是一位朋友安利。我之前使用的U型枕都是用嘴来充气,非常地不卫生且不方便。按压式充气U型枕只需几个操作即可实现充放气操作,非常方便。
出差需要准备的东西有衣物、便捷洗漱用品、身份证、充电宝、笔记本电脑等。衣物 出差需要准备衣物,包括内衣、外衣、袜子和睡衣等。最好查一下所到地的天气预报,根据天气情况带上适用的衣服。
出差必备的日常用品有:日常用品:洗漱包(小毛巾、牙刷牙膏小套装、梳子、防晒霜);剃须刀、卫生巾、湿巾。衣物:内衣、外衣、袜子、睡衣,外衣根据天气预报带上合适的衣服。
出差需要准备的东西如下:钱和票证:够出差用的现金和银行卡;买好的车票、飞机票类;身份证、结婚证。衣物:内衣、外衣、袜子、睡衣、被单,最好查一下所到地的天气预报,根据天气情况带上适用的衣服。
1、就是一些基本的私人物品就可以了,比如说洗漱用品,洗换衣服,被子。当然了,要是觉得多的话,那被子是可以不带的,外面买被子也是很便宜的。那就是衣服之类的就可以,两个箱子足够了。
2、出差必备物品有钱、手机、充电宝、换洗衣物、钥匙、行李箱等。钱 出差前一定要记得带钱包,检查钱包里是否有足够的现金。手机 随着信息时代的发展,手机已经成为一种必不可少的移动通讯工具,所以要记得带手机。
3、问题二:经常出差要带哪些东西 钱包,洗漱用品,面纸湿巾,水果刀,换洗衣物,随身小包,方便袋,肠胃药晕车药,吹风机。
4、钱包。所说如今移动支付都非常的便利,但是有些地方可能是用不了移动支付功能的,然而现金肯定是能够使用的。在出发前,要确认带足了现金,不要到了出差地发现钱不够,就比较尴尬了。笔记本电脑。
出差要带的东西清单有:证件、钱包、笔记本电脑、U盘或移动硬盘、重要文件、手机、充电宝、换洗衣物、钥匙、行李箱或商务包。
化妆品(试用装或旅行装比较方便)、洗漱用品(现买也行)、杯子、伞(根据天气)、吹风机(有的宾馆有)、餐巾纸、身份证、现金、手机充电器等。出差释义:工作人员临时被派遣外出办理公事。
出差必备物品有简单的换洗衣物及贴身衣物、隔离霜、防晒霜、雨具。如果是去旅游就带一些处理伤口的药(消毒水、创可贴)如果是工作出差,就带一些常用药就好(感冒呀之类的),根据自己的身体情况选择不同。
对于男士而言, 可以选择带以下几类东西。面部:剃须刀(如电动充电附加充电器)、洗面奶、祛痘霜(皮肤长痘的考虑)头部及身体:洗发水、啫喱水、沐浴露或沐浴香皂。
必备清单如下:身份证、银行卡、现金以及各种优惠证件。旅行箱、舒适的背包。空间大,收纳物品多。手机、充电器、充电宝。衣物。提前看好天气预报,准备好合适的衣物。防晒用品。
轻便的衣物,有防风雨、速干效果的更好。腰包和双肩包,前者放重要物品,后者背行李。遮阳帽,如果去阳光充足的地方,同时也可以应急遮雨,有需要的朋友还可戴上墨镜。
旅游窍门——出门旅行必备十件物品清单 身份证或护照:没有了证件,无异于流窜犯,时刻都会碰到麻烦。 现金和信用卡:现金要整零搭配,否则会吃亏,甚至搞到假钞。
三天短途旅行必备的物品有旅行箱或双肩背包、证件和银行卡、衣物和鞋、手机、相机及充电器、读卡器、充电宝、卫生用品、睡袋和帐篷等。
上一篇:汽车前减震漏油突然之间又不漏了?
下一篇:aq是什么电气符号?